对于许多家长来说,宝宝过敏是一个令人担忧的问题。然而,随着宝宝年龄的增长,他们的过敏症状可能会逐渐减轻或耐受。因此,定期评估宝宝的过敏程度至关重要。
一般来说,婴幼儿建议每6个月进行一次过敏评估,学龄前儿童则每年评估一次。如果宝宝出现食物耐受趋势,如可以耐受含奶或蛋的烘焙食物,或者意外暴露过敏食物后没有过敏反应,可以增加评估频次。
评估过敏程度的方法主要有两种:检测过敏原特异性IGE抗体水平或进行皮肤点刺试验。以牛奶蛋白过敏为例,以下是一些关键指标:
1. 过敏原特异性IGE抗体水平下降50%的情况下,宝宝耐受的概率为31%;
2. 过敏原特异性IGE抗体水平下降90%的情况下,宝宝耐受的概率为66%;
3. 过敏原特异性IGE抗体水平下降95%的情况下,宝宝耐受的概率为94%。
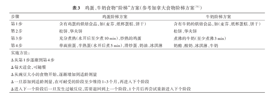
将食物过敏原重新加入个人饮食的过程称为食物过敏原引入“阶梯”。这个“阶梯”是指从加热程度较高的食物到加热程度较低的食物逐步的过程。加热过程可能会改变食物过敏原降低其致敏性,进食后临床过敏症状减轻甚至不发生。
以下是一个鸡蛋、牛奶食物“阶梯”方案的示例,家长可以根据宝宝的耐受概率尝试引入操作:
总之,定期评估宝宝的过敏程度,并根据评估结果制定合理的饮食计划,可以帮助宝宝逐渐耐受过敏食物。
有疑问?在线咨询专业医生
获得专业医疗建议,无需等待预约
视频 张海洵+京医科普+婴幼儿过敏风险的识别和早期干预
张海洵
副主任医师
汕头市金平区妇幼保健院
视频 立秋到了,儿童秋季花粉过敏怎么办?
陈丽
主治医师
中国医科大学附属盛京医院
视频 儿童花粉、食物过敏的注意事项
陈丽
主治医师
中国医科大学附属盛京医院
视频 薛晋玲+京医科普牛奶蛋白过敏婴幼儿喂养课程
薛晋玲
副主任医师
石家庄市儿童医院
视频 过敏体质的人要注意怎么吃?
杜俊
主治医师
上海交通大学医学院附属仁济医院
视频 红疹警报!警惕宝宝牛奶蛋白过敏求救信号
江南
主治医师
上海浦滨儿童医院
文章 过敏性咳嗽与咳嗽变异性哮喘区别
黄锐
副主任医师
利川市人民医院
文章 气道高反应是什么?
黄锐
副主任医师
利川市人民医院
文章 创新剂型 氯雷他定口腔崩解片用药指导
学术小助手
文章 慢性荨麻疹治疗全攻略,一文带你了解
陈亮
副主任医师
北大荒集团建三江医院
我和家人最近都长了很多红包,很痒,可能是被蚊虫叮咬了。请问需要怎么处理?
就诊科室:皮肤科
总交流次数:16
马大义
主治医师
平遥县人民医院
我被诊断为荨麻疹,体检中发现对户尘螨过敏,最近还出现了心慌、气紧、腹痛和腹泻的症状,想知道如何预防和治疗。
就诊科室:中西医结合科
总交流次数:30
曾强
主治医师
电子科技大学医院(清水河校区)
患者出现了几天的皮疹,伴随着瘙痒和不适,曾经服用一片扑尔敏,但效果不明显,希望得到专业的诊断和治疗建议。
就诊科室:皮肤科
总交流次数:10
丁玉芳
主治医师
贵黔国际医院

