
有疑问?在线咨询专业医生
获得专业医疗建议,无需等待预约
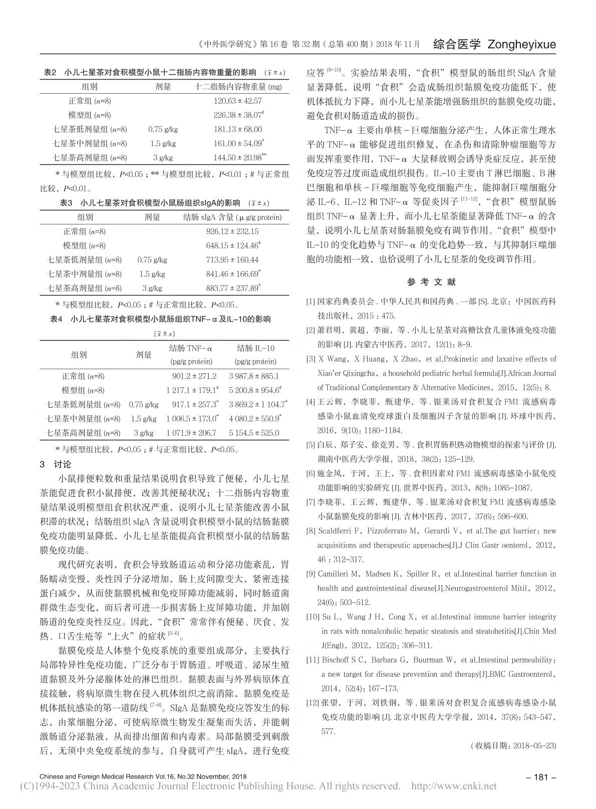
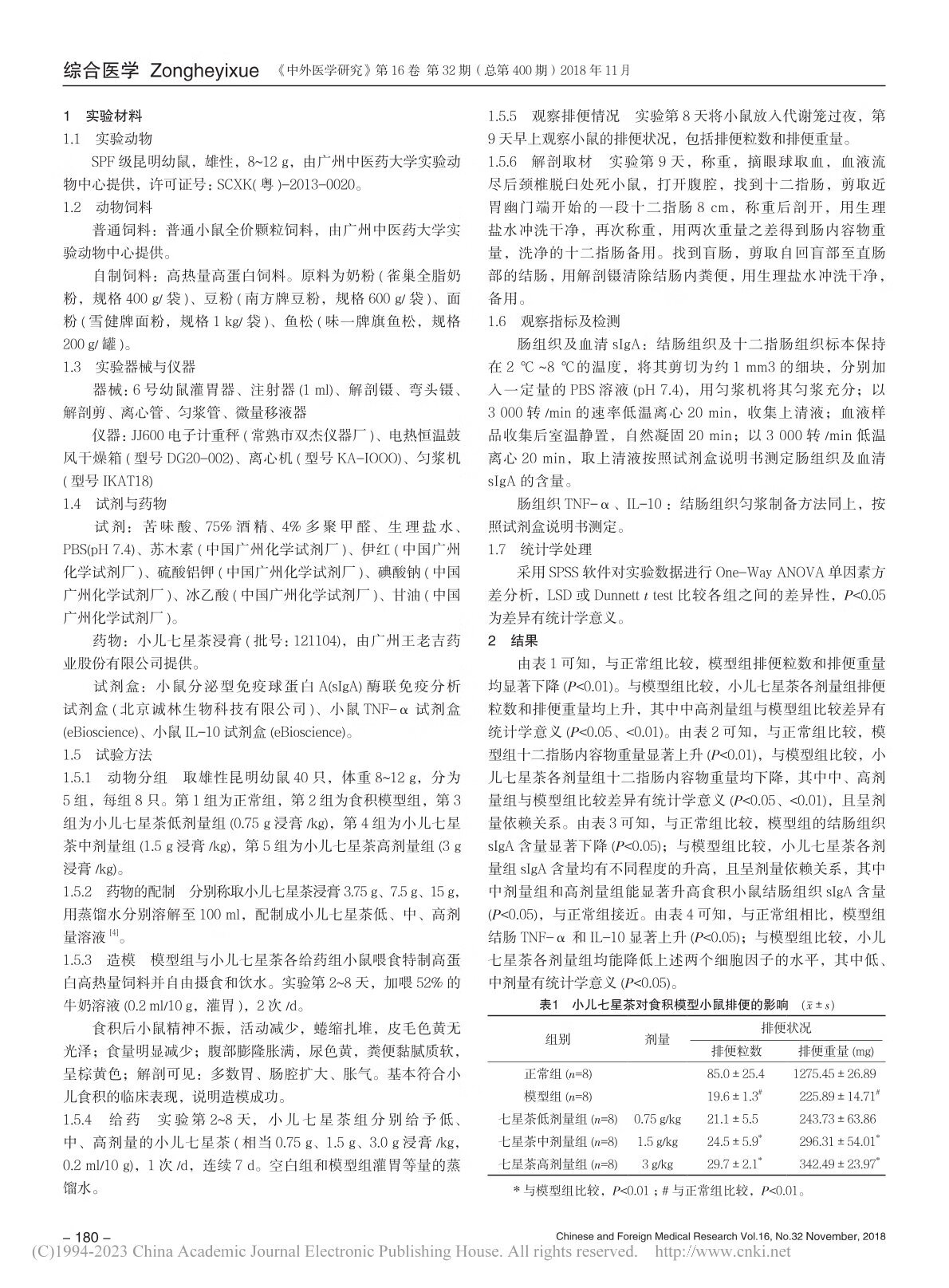
文章 复发性口腔溃疡的中西医诊疗探析与展望
朱彤
主任医师
东阿县人民医院
文章 肿瘤患者用靶向药,为何会“招来”风湿免疫病?
陈亮
副主任医师
北大荒集团建三江医院
文章 突然高烧40℃!还冒红疹?别怕,其实是只“纸老虎”
未来医疗领航员
文章 荨麻疹来袭,如何快速缓解症状?
学术小助手
文章 育龄期女性为什么要查维生素D
窦晓青
主任医师
浙江省中医院
文章 口腔溃疡为何反复发作?科学防治全攻略
林士军
主任医师
深圳市龙岗区人民医院
文章 蛇年莫让“蛇缠腰”
姜胜伟
主治医师
旬阳市仁河口镇卫生院
文章 为了保护自己和家人的健康,以下几点值得注意
尹军强
主任医师
中山大学附属第一医院
文章 春季流感高发季,中医教你以"正气"护体
李金领
主治医师
郑州济华骨科医院
文章 潜伏的“间谍病毒”——单纯疱疹的奇妙攻防战
冯爱平
主任医师
华中科技大学同济医学院附属协和医院
我总是很容易感冒,尤其是天气变化时,想知道如何预防感冒和提高免疫力,工作环境和生活习惯可能是导致我易感冒的原因之一。
就诊科室:呼吸内科
总交流次数:55
黎泽树
副主任医师
广元市昭化区人民医院
我想增强免疫力,身体比较瘦,早上空腹适合运动吗?
就诊科室:营养科
总交流次数:13
刘曼
主治医师
滨州医学院附属医院
身高1米68,体重100斤,标准体重63公斤,最近半年没有长高,且小腿开始变粗,患者每天大概11点多睡,希望了解如何科学增高。
就诊科室:内分泌科
总交流次数:15
王厚福
主治医师
济源市第二人民医院

